一、 大赛简介
中国高校计算机大赛(China Collegiate Computing Contest,简称C4)由教育部高等学校计算机类专业教学指导委员会、教育部高等学校软件工程专业教学指导委员会、教育部高等学校大学计算机课程教学指导委员会、全国高等学校计算机教育研究会联合创办于2016年。
第三届(2026年)“AIGC创新赛”为“中国高校计算机大赛”系列竞赛之一,由南开大学与vivo公司联合承办。该竞赛面向全国(含港澳台)高校在校学生,以vivo自研通用大模型矩阵为技术底座,助力AIGC应用创新和内容创作,携手青年开发者共同推动大模型前沿技术快速发展,实现AI普惠。
二、 赛题介绍
本次竞赛旨在提升学生在AIGC应用方向的技术、场景创新能力,分为两个赛道:
1、 应用赛道
应用赛道聚焦于移动终端的应用开发,要求学生将创意转化为可行的 AI 解决方案,并落地vivo终端设备,提升参赛学生对大模型的应用能力与编程技能。
应用赛道赛题介绍:参赛团队通过运用AI大模型等工具,围绕手机AI助手、手机系统AI体验,探索移动办公/学习、出行、影像等场景的创意创新开发,作品形态包括但不限于APP、智能体、快应用、插件等,并最终能够在vivo手机上运行。
复赛阶段,vivo将开放云测平台与蓝心端侧大模型能力,因此鼓励队伍考虑产品的端侧化设计。决赛阶段,vivo将为晋级队伍提供模型微调,帮助队伍进一步完善作品。
2、 创作赛道
创作赛道聚焦AI内容创作,要求学生通过AIGC工具创作具有艺术性的作品。
创作赛道赛题介绍:请参赛者以“AI Phone——共创下一代智能手机”为题,设计一部完整的未来手机,或其中一个关键能力模块,用AIGC重新定义未来手机的形态、交互与体验。 具体要求如下:

三、 参赛报名
本次竞赛面向全国(含港澳台区域)高等学校在校学生(包括本科、硕博、高职高专等),具体要求如下:
1、 本次竞赛面向中国境内高等学校在校学生,参赛学生不限专业,可跨年级、跨专业、跨校和跨赛区自由组队,限定每位学生只能报名一种赛道,且只能加入一支队伍。每支参赛队伍限定提交一份作品。
(1) 应用赛道:每支队伍至多5人,每支队伍至多有2位指导教师。
(2) 创作赛道:每支队伍至多5人,每支队伍至多有1位指导教师。
2、 参赛者应为在校生或2026年1月1日之后毕业的学生,在此之前毕业的学生不具备参赛资格,报名须保证个人信息准确且真实有效。
3、 指导教师须是高校在职正式职工。一位指导教师可以指导多支参赛队伍。
4、 全国共计分为八大赛区,分别如下:
东北赛区:黑龙江省、吉林省、辽宁省
华北赛区:北京市、天津市、山西省、河北省、内蒙古自治区
华中赛区:河南省、湖北省、湖南省、江西省
华东赛区:上海市、山东省、江苏省、浙江省、福建省、安徽省
华南赛区:广东省、海南省、广西壮族自治区
西北赛区:陕西省、青海省、甘肃省、宁夏回族自治区、新疆维吾尔自治区
西南赛区:重庆市、四川省、贵州省、云南省、西藏自治区
港澳台赛区:香港、澳门、台湾地区
5、 队长学校所在赛区即为队伍所属赛区。
6、 竞赛期间,仅初赛阶段有修改队员及指导教师信息的机会,进入复赛之后,队伍成员可删减,不可增加或替换。
四、 赛制说明
1、 应用赛道赛制规则
应用赛道分为初赛、复赛、决赛三个阶段,初赛、复赛于线上举办,均在赛区范围内进行作品选拔。进入决赛的队伍,赛事组委会组织集训夏令营,由赛区高校老师与vivo技术专家亲自指导,完善作品。决赛将于线下举办。
(1) 应用赛道赛程安排
3月16日10:00~5月11日8:00,报名与初赛作品提交;
5月12日~5月24日,初赛作品评审;
5月25日10:00~7月6日8:00,复赛作品提交;
7月7日~7月19日,复赛作品评审;
7月20日,赛区奖与决赛名单公布;
7月28日~8月2日,集训夏令营;
8月21日~8月23日,线下决赛答辩。
(2) 应用赛道作品提交要求

(3) 应用赛道评审规则
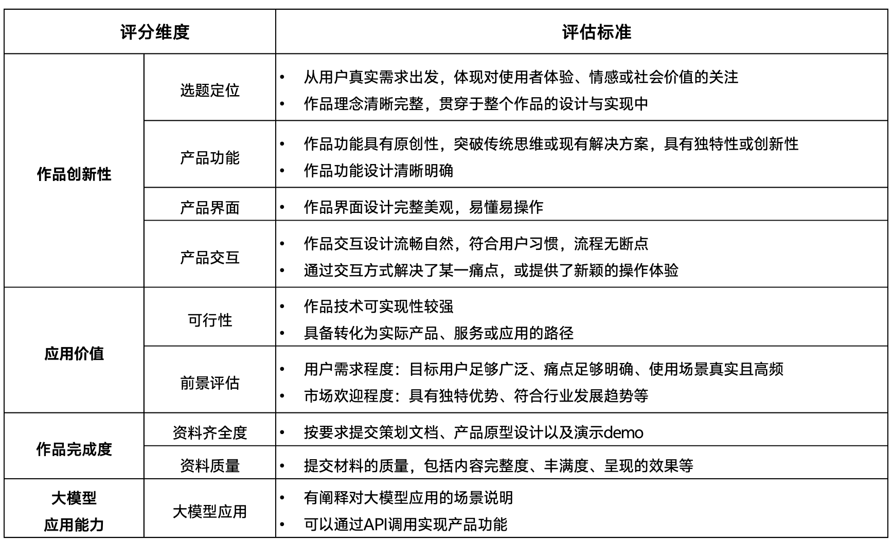
应用赛道一二三等奖的评审规则分为作品创新性、应用价值、作品完成度、大模型应用能力四个维度,由vivo专家与全国高校教师共同组成评委团,进行评审,各阶段评审规则如下:

各评审维度评估标准如下:

(4) 应用赛道晋级规则
评审专家以竞赛专家委员会的专家为主,秉持公平、公正的原则进行评审,竞赛组织委员会负责相关流程的组织和监督。初赛和复赛均采取线上评审方式,全国总决赛采取线下答辩的评审方式,每个阶段的成绩不带入下一阶段。
初赛:赛区内线上评比,按照各赛区初赛作品提交数量确定晋级比例,评选晋级复赛的队伍。
复赛:赛区内线上评比,按照各赛区复赛作品提交数量确定晋级比例,评选晋级决赛的队伍。复赛结果公布时,将同步选拔出赛区一二三等奖队伍。
决赛:全国线下答辩的形式,通过现场答辩得分排名确认最终获奖名单,按决赛奖项设置颁发对应的奖金及证书。
2、 创作赛道赛制规则:
创作赛道分为专家评审及公示颁奖两个阶段,参赛队伍只需线上提交一次作品。
(1) 创作赛道赛程安排
3月16日10:00~6月1日8:00,报名与参赛作品提交;
6月2日~6月30日,作品评审;
7月1日,获奖名单公布。
(2) 创作赛道作品提交要求

(3) 创作赛道评审规则
创作赛道一二三等奖的评审规则分为创新表现、AI设计深度、Prompt掌控力、作品完成度与表达四个维度,占比分别为30%、30%、30%、10%。
各维度解读如下:

(4) 创作赛道晋级规则
评审专家以竞赛专家委员会的专家为主,秉持公平、公正的原则进行评审,竞赛组织委员会负责相关流程的组织和监督。
创作赛道采取线上评审方式,分为专家评审及公示获奖名单两个阶段。按专家评审分数排名情况评选出最终获奖名单,按创作赛道奖项设置颁发对应的奖金及证书。
五、 奖项设置
1、 全国总决赛奖项设置
(1) 应用赛道奖项设置
决赛的35个作品,以决赛最终成绩排名,评定全国一二三等奖:
一等奖:5名,奖金5万元,并颁发荣誉证书
二等奖:10名,奖金2万元,并颁发荣誉证书
三等奖:20名,奖金5000元,并颁发荣誉证书
此外,应用赛道设置3个特别奖:
优秀组织教师奖:10名,各奖励1万元,并颁发荣誉证书
蓝心创新奖:1名,奖励价值4000元vivo产品并颁发荣誉证书
蓝心设计奖:1名,奖励价值4000元vivo产品并颁发荣誉证书
(2) 创作赛道奖项设置
以最终成绩排名,评定全国一二三等奖:
一等奖:5名,奖金10000元,并颁发荣誉证书
二等奖:10名,奖金5000元,并颁发荣誉证书
三等奖:20名,奖金3000元,并颁发荣誉证书
2、 赛区奖项设置
应用赛道的复赛阶段,在统一评审规则基础上,分别产生各赛区的一二三等奖并颁发证书,具体奖项数量及名单由竞赛组织委员会根据各区域参赛队伍数量和作品质量确定。
创作赛道在统一评审规则基础上,分别产生各赛区的一二三等奖并颁发证书,具体奖项数量及名单由竞赛组织委员会根据各区域参赛队伍数量和作品质量确定。
六、 文明参赛
在赛事各阶段中,参赛队伍须按照竞赛要求按时、合规地提交参赛作品。提交作品应为参赛队伍原创作品,竞赛组委会有权要求提供原创性说明,如弄虚作假,组委会有权取消相应的奖项和奖励,并由参赛成员承担相应后果。竞赛要求作品的核心创意和主要开发过程在竞赛期间由参赛队伍独立完成,已产业化的项目、同类赛事中获奖作品、如无明显突破不推荐晋级下轮竞赛。
七、 常见问题
Q1:能不能两个赛道都参与?或者能否一个人加入两支队伍?
A1:不能。每人只能报名一条赛道,加入一支队伍,提交一份作品。
Q2:指导教师是否必须为队长所在学校老师?
A2:指导教师须为在职高校教师,任何学校都行,不限定队长或队员学校。
Q3:即将在2026年6月份毕业的学生能否参加2026年比赛?
A3:可以。参赛者应为在校生或2026年1月1日之后毕业的学生,在此之前毕业的学生不具备参赛资格。
Q4:参赛作品是否可以使用第三方大模型或AI工具?
A4:可以。大赛允许使用第三方模型或AI工具,但不提供三方的资源支持,如权限或答疑等,需要参赛队伍自行解决相关问题。
Q5:参赛作品是否必须使用蓝心大模型?
A5:非必须,但鼓励各参赛队伍使用。
Q6:参赛作品提交后是否可以修改?
A6:在所选赛道报名截止前,报名信息与参赛作品均可修改,每次提交作品均会覆盖上一次作品。对应赛道报名截止后,队伍信息与作品信息均不可更改。
Q7:这个比赛是否收费?
A7:本竞赛全程免费。
八、 交流联系
1、 赛事组邮箱:aigccontest@nankai.edu.cn
2、 赛事交流QQ群:
应用赛道交流群:985539964
创作赛道交流群:995123848
附件全部下载
第三届(2026)AIGC创新赛 通知.pdf
大赛来源:http://www.c4best.cn/details/9661?type=30
给赛欢投稿助手打赏
