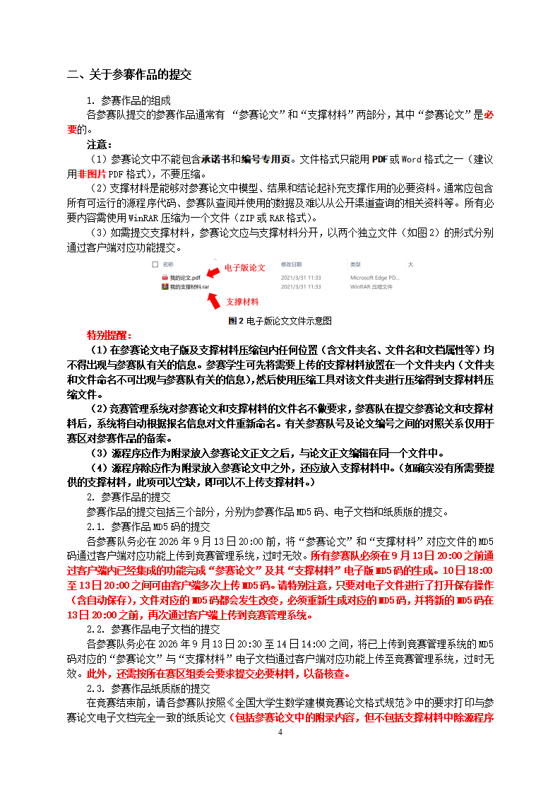
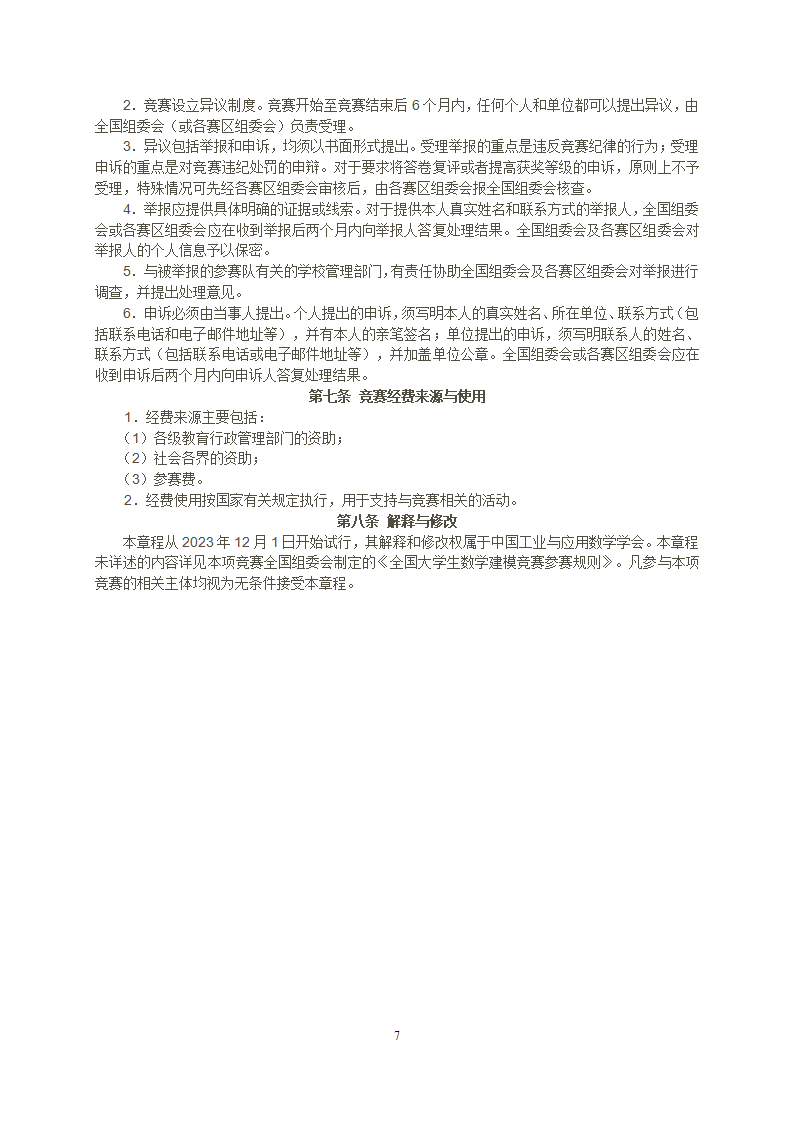
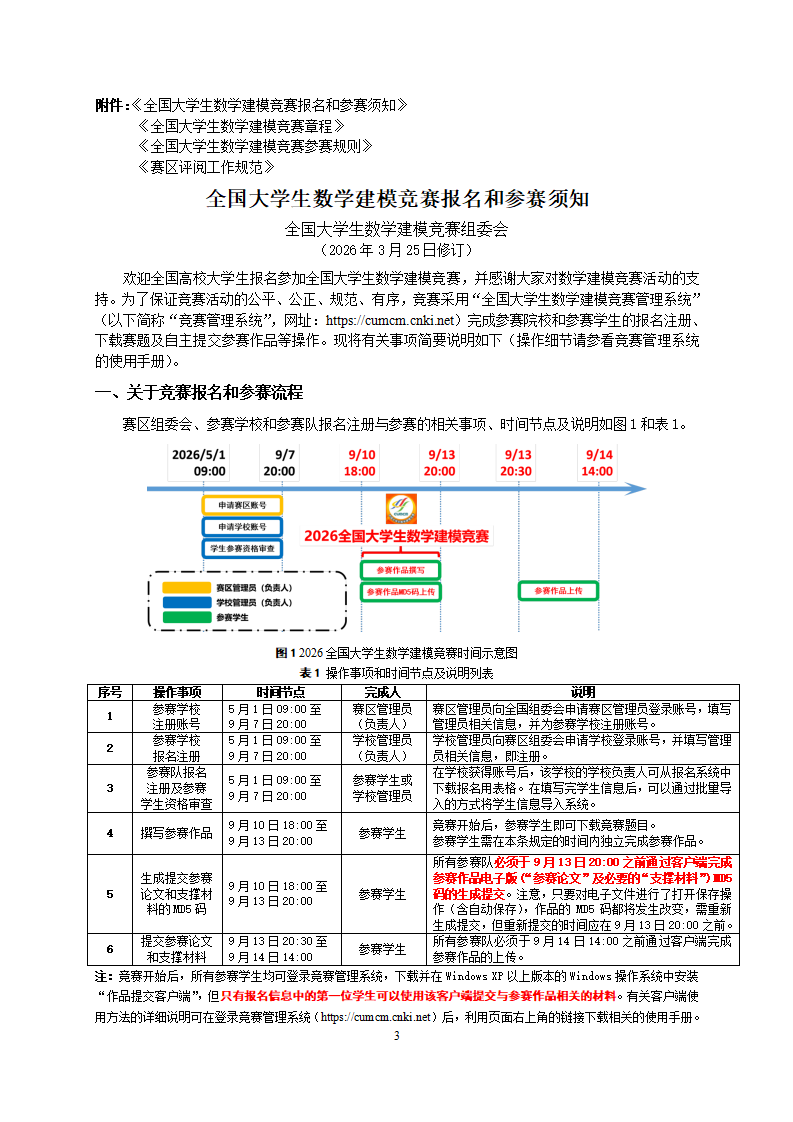
学科竞赛榜单赛事 国家级赛事 认可度高 不限专业 保研加分

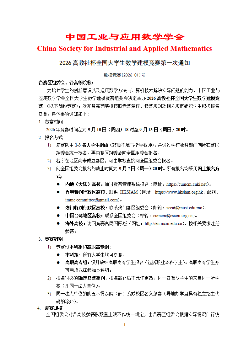
2026年高教社杯全国大学生数学建模竞赛

学科竞赛 2026-04-19 17:11:04

D3txF20S95f4041e22b41b4a1f9e0e22ac8a1389_01.pngD3txF20S95f4041e22b41b4a1f9e0e22ac8a1389_02.pngD3txF20S95f4041e22b41b4a1f9e0e22ac8a1389_03.pngD3txF20S95f4041e22b41b4a1f9e0e22ac8a1389_04.pngD3txF20S95f4041e22b41b4a1f9e0e22ac8a1389_05.pngD3txF20S95f4041e22b41b4a1f9e0e22ac8a1389_06.pngD3txF20S95f4041e22b41b4a1f9e0e22ac8a1389_07.pngD3txF20S95f4041e22b41b4a1f9e0e22ac8a1389_08.pngD3txF20S95f4041e22b41b4a1f9e0e22ac8a1389_09.pngD3txF20S95f4041e22b41b4a1f9e0e22ac8a1389_10.pngD3txF20S95f4041e22b41b4a1f9e0e22ac8a1389_11.png

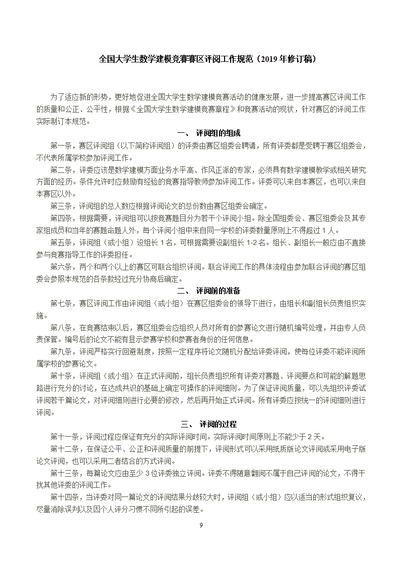
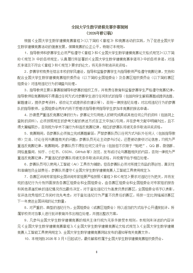
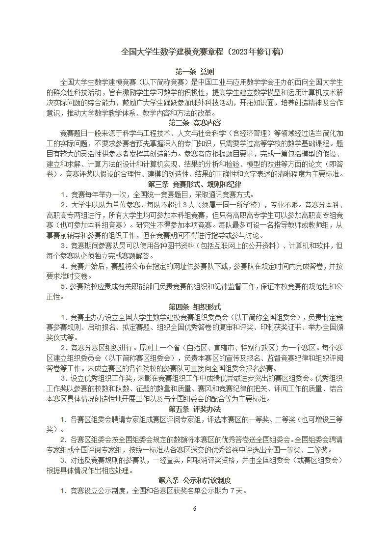
大赛来源:https://www.mcm.edu.cn/html_cn/node/d6fd7a0ee8f3a3d525e30af1c365fcec.html

"真想不到会有人会打赏,言语也许对你并不重要,但我还是谢谢你。"
给赛欢投稿助手打赏
2026年高教社杯全国大学生数学建模竞赛
扫码支持 扫码支持
扫码打赏,你说多少就多少
2
5
10
20
50
自定义
支付宝
微信

打开支付宝扫一扫,即可进行扫码打赏哦

打开微信扫一扫,即可进行扫码打赏哦

打开QQ钱包扫一扫,即可进行扫码打赏哦

猜你喜欢赛事

关注我们的公众号

微信公众号
QQ在线咨询
大赛投稿
15538522560
大赛推广
15538522560